国际期刊《NATURE》hCiPSC化学诱导重编程人多能干细胞
标签:
细胞重编程可以控制细胞的特性以产生所需的细胞类型1-3。使用细胞固有成分,包括卵子细胞质和转录因子,可以强制体细胞重编程为多能干细胞4-7。相比之下,暴露于小分子的化学刺激提供了另一种方法,可以以简单和高度可控的方式操纵细胞的命运8-10。然而,由于人类体细胞稳定的表观基因2,11,12和细胞可塑性降低的13,14,因此通过化学重编程诱导人类多能干细胞是具有挑战性的。
在这里,我们通过创造一种中间的可塑性状态,展示了人类体细胞在化学诱导下重新编程为人类多能干细胞的过程,这些干细胞展示了胚胎干细胞的关键特征。整个化学重编程轨迹分析描绘了早期中间塑性状态的诱导,在此过程中发生了化学诱导的去分化,这一过程类似于蝾螈肢体再生中发生的去分化过程。此外,我们发现JNK途径是化学重编程的主要障碍,抑制JNK通路对于诱导细胞可塑性和通过抑制促炎途径而产生再生样程序是不可或缺的。我们的化学方法为人类多能干细胞的产生和在生物医学中的应用提供了一个平台。这项研究为开发再生治疗策略奠定了基础,这种策略使用明确定义的化学物质来改变人类的细胞命运。
背景
细胞身份确定(cell idengtity)是在发育过程中建立的,以获得和维持体细胞中的特殊细胞功能1。细胞重新编程可以操纵细胞身份,产生所需细胞类型,在疾病建模、药物发现和再生医学3中具有广泛的应用。利用包括卵母细胞成分和转录因子在内的细胞因子,小鼠和人类体细胞可以被重新编程为多能干细胞(PS)4-7。或者,我们证明了化学刺激可以通过简单地暴露于小分子8-10来将小鼠体细胞重新编程为PS细胞。这种化学重编程方法协同地针对细胞信号通路和表观遗传修饰物,而不需要基因操纵,并为药物和治疗策略的发展提供了相当大的优势。此外,这种方法还可以在功能性体细胞类型16-18之间进行谱系转换。然而,之前化学重编程的尝试无法从人类体细胞诱导出人类PS(HPS)细胞,这需要体细胞表观基因组的完全重置。这种失败可能与这样一个事实有关,即人类体细胞已经进化到具有更稳定的表观遗传格局,以保护其细胞身份不受基于化学物质的扰动2,11-13。在某些低等动物中,非常多样化的去分化过程提供了克服这一障碍的线索。例如,蝾螈中受损的体细胞可以对外部信号做出反应,启动细胞去分化,产生一种可塑性状态,其特征是体细胞特性丧失,细胞增殖增加,发育相关基因19,20重新激活。重要的是,这种可塑性状态通常具有相对开放的染色质结构,增加了可及性,这对于诱导新的细胞命运20,21是必不可少的。因此,我们假设,重建这种可塑性状态是小分子解锁人类体细胞有限潜能并允许产生HPS细胞的关键。
结果
图1|使用小分子生成hCiPS细胞。A,从成纤维细胞到hCiPS细胞的化学重编程示意图。B-E,在第一阶段(B)、第二阶段(C)、第三阶段(D)和第四阶段(E)结束时对多能性相关基因进行免疫荧光分析。人胚胎成纤维细胞(HEF)及其来源的hCiPS细胞的形态。G、hADSC和hADSC来源的hCiPS细胞的形态。免疫荧光分析hADSC来源的hCiPS细胞的多潜能标志物。亚硫酸氢盐测序分析hADSC和hADSC来源的hCiPS细胞中OCT4和NANOG启动子基因的DNA CpG甲基化状态。苏木精-伊红染色显示单个畸胎瘤细胞克隆的内胚层(呼吸道上皮)、中胚层(软骨)和外胚层(有色视网膜上皮和神经组织)。标尺,100μm。数据代表至少三个独立的实验。
化学诱导的去分化
为了诱导人类体细胞去分化,我们专注于识别小分子以破坏成纤维细胞的特性、促进细胞增殖和重新激活去分化相关基因(图 1a、扩展数据图 1a 和补充表 1)。首先,我们测试了用于小鼠化学重编程的小分子 9, 10,并确定了一种将人类成纤维细胞转化为上皮样细胞的小分子组合(CHIR99021、616452 和 TTNPB)(扩展数据图 1b)。对化学文库的额外筛选发现 Y27632、ABT869 和 SAG 进一步促进了上皮样细胞的生成(I 期条件)(扩展数据图 1b、c)。与此一致的是,这种处理上调了上皮细胞相关基因(KRT8、KRT18 和 KRT19)并下调了一组成纤维细胞标记基因(扩展数据图 1d、e),表明成纤维细胞特性的丧失。免疫荧光和逆转录定量 PCR (RT-qPCR) 分析显示LIN28A在培养物中的表达(图 1b 和扩展数据图 1e),这是一种调节不同物种去分化和再生的重要基因 22, 23。
在此基础上,我们添加了表观遗传调节因子 5-氮杂胞苷和反苯环丙胺(5-azacytidine and tranylcypromine )来调节保护体细胞身份的全局 DNA 甲基化,从而诱导低甲基化状态(扩展数据图 1f)。然而,在这些条件下,细胞增殖受到损害(扩展数据图 1g)。另一项筛选发现 JNKIN8(c-Jun N-末端激酶抑制剂)与 5-氮杂胞苷和反苯环丙胺(II 期条件)结合能够诱导低甲基化和增殖细胞状态(扩展数据图 1f,g)。处理后,SALL4 ,一种调节去分化的胚细胞(blastema cells)的关键转录因子 25, 26,被激活并与 LIN28A 共表达(图 1c 和扩展数据图 1h),表明细胞去分化的特征。在这个阶段,我们没有检测到多能性基因 OCT427 的激活。
构建人类多能性网络
由于人类体细胞中的 OCT4 基因座(locus)被严格抑制,我们筛选了小分子以激活 OCT4 表达。使用免疫荧光,我们发现 OCT4 被小分子组合激活,包括表观遗传调节剂(反苯环丙胺、丙戊酸、DZNep、EPZ004777 和 UNC0379)和细胞信号传导抑制剂(CHIR99021、616452、Y27632 和 PD0325901)(III 期条件)(图 1d 和扩展数据图 1i)。为了激活多能性基因网络,我们筛选了有助于维持 hPS 细胞的小分子。用 CHIR99021、PD0325901、SB590885、IWP2 和 Y27632(IV 期条件)处理诱导共表达 OCT4、SOX2 和 NANOG(以下称为 OSN)的致密菌落(图 1e 和扩展数据图 1j-m)。在转移到人胚胎干(hES)细胞培养基中后,这些菌落显示出典型的hES细胞形态(图1f)。
hCiPS的特性研究
我们进一步从这些来自不同供者的OSN+克隆中获得了稳定的细胞系。这些细胞系能够扩增20代以上,细胞倍增时间与HES细胞相似(扩展数据图2a)。它们除了表达OCT4、SOX2和NANOG外,还表达多能细胞表面标记TRA-1-60、TRA-1-81和SSEA-4(扩展数据图2B,c)。RT-qPCR分析表明,在这些细胞中有一组多潜能基因的表达,其水平与HES细胞中的水平相当(扩展数据图2D)。RNA测序(RNA-seq)和DNA甲基化分析表明,这些细胞与HES细胞的转录本和表观基因组相似(扩展数据图2e-h)。OCT4和NANOG启动子的基因座通过开放的染色质可及性被去甲基化(扩展数据图2i,j)。综上所述,这些结果表明,OSN+细胞系在转录和表观遗传学方面与HES细胞相似。此后,我们将这些已建立的OSN+细胞系称为人化学诱导PS(HCiPS)细胞。
此外,hCiPS细胞能够在体内通过在免疫缺陷小鼠中形成畸胎瘤来形成三个胚层的细胞,并在体外形成拟胚体(扩展数据图3A,b)。HCiPS细胞的定向分化能够产生造血祖细胞,并进一步走向T细胞谱系(扩展数据图3C-e)。我们还培养了肝细胞(扩展数据图3G-k)和神经干细胞(扩展数据图3F)。
对于基因组的完整性,高分辨率G显带分析表明hCiPS细胞具有正常的二倍体核型(扩展数据图3L、4N和5F以及补充表3)。此外,短串联重复序列分析证实,hCiPS细胞来自其亲代成纤维细胞并与其他已建立的hES细胞系不同(补充表4)。
人成体细胞来源的hCiPS细胞
除了胎儿成纤维细胞外,我们还从成人体细胞中获得了hCiPS细胞。另一项筛查确定了促进重编程的促进剂(扩展数据图4a-g),并从人类成人脂肪来源的间充质基质细胞(HADSC)生成了hCiPS细胞(图1g,h和扩展数据图4h-j)。此外,我们从不同供者的成人皮肤成纤维细胞(HASF)中培养出了hCiPS细胞(扩展数据图5A-G)。成体细胞来源的hCiPS细胞的转录和表观遗传学特征类似于hES细胞(图1i和扩展数据图2h、j、4k、l和5e)。
成年体细胞来源的hCiPS细胞也能够分化为三个胚层的细胞(图1J和扩展数据图4M和5G)。来自8个独立供体的成人体细胞来源的hCiPS细胞的复制效率从0.21±0.07%到2.56±0.63%(扩展数据图5H和补充表2和5),支持我们的化学重编程方法具有可重复性。
识别可塑性中间状态
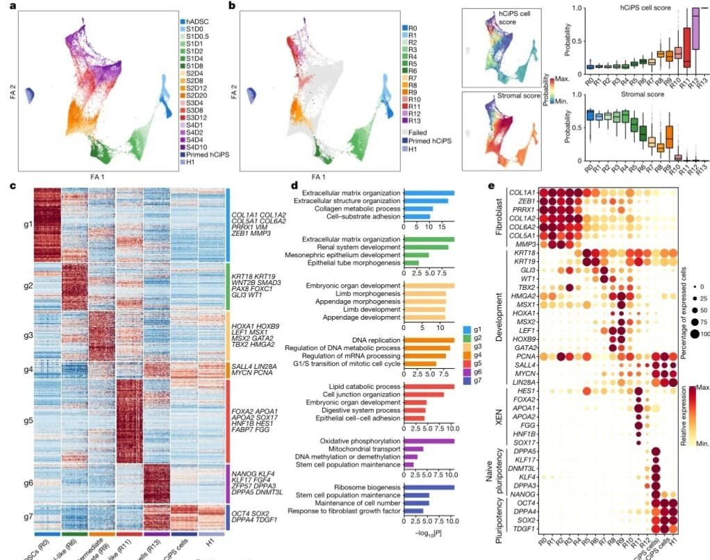
图 2 | scRNA-seq 检查从人类体细胞到 PS 细胞的化学重编程。a,从 hADSC 到 hCiPS 细胞的化学重编程的 scRNA-seq 谱的 ForceAtlas 布局可视化。b,由簇身份(左)或 hCiPS 细胞/基质分数(中)及其分布(右)着色的重编程轨迹的 ForceAtlas 布局可视化。hCiPS 细胞/基质分数定义为在 SIV D10 转化为 hCiPS 细胞的概率与转化为基质细胞的概率之比,使用 Waddington-OT 方法计算;用于该计算的每个细胞群 (R0 至 R13) 的细胞数在方法中指示。对于箱线图,中心线表示中位数,下铰链和上铰链分别表示第 25 和第 75 个百分位数,延伸线从最小值或最大值延伸到 1.5 倍四分位间距。c,热图显示在沿着化学重编程的正确轨迹的簇中编目在七个簇(g1-g7)中的差异表达基因。d,GO分析显示每个指示的基因簇中的富集项。e,点图显示成纤维细胞、胚胎发育、XEN和多能性基因在正确轨迹中的表达模式。
为了进一步了解人类体细胞的化学重编程,我们对整个重编程过程进行了单细胞RNA-seq(scRNA-seq)分析(图2a和扩展数据图6a、b、d)。使用Waddington-OT方法28重建重编程轨迹,该方法识别其后代更有可能是hCiPS细胞的细胞,并且其后代概率被确定为hCiPS细胞分数(图2B和扩展数据图6C)。然后,我们专注于遵循成功的重新编程轨迹的细胞,这些细胞进一步被分为三种连续的不同的细胞状态:中间可塑性状态(R9簇)、胚胎外内胚层样(Xen-like)状态(R11簇)和原始(naive)多能性状态(R13簇)(图2b-e和扩展数据图6e)。
在早期阶段,诱导的细胞群体显示出中间的可塑性状态。我们观察到体细胞程序的下调,随后是一组参与胚胎发育的基因的上调(图2c-e和3a,b及扩展数据图6j和7a,b,g,h)以及细胞增殖的增加(图2D和扩展数据图7b,g)。此外,这些细胞在第二阶段也获得了低甲基化的表观遗传状态(扩展数据图6H,I和7E,F),与胚胎发育、细胞周期和干细胞增殖相关的基因的启动子区域被去甲基化(扩展数据图6J和7G),表明细胞去分化和可塑性细胞状态的特征。
图 3 |化学物质在早期阶段诱导人体细胞去分化为中间可塑性状态。a,重编程早期样本的整合 scRNA-seq 的 UMAP 分析。b,特征图显示重编程早期阶段指定基因的表达。c,二次规划( Quadratic programming)显示中间可塑性状态细胞和胚芽细胞与相应物种的胚胎肢芽细胞相比的去分化程度。方法中提供了每个样本的公共数据集和细胞数的信息。对于箱线图,中心线表示中位数,下铰链和上铰链分别表示第 25 和第 75 个百分位数,延伸线从最小值或最大值延伸到 1.5 倍四分位间距。d.p.a.,截肢后天数;w.p.c.,受孕后数周。d,在中间可塑性状态(IPS)细胞中特异性上调和打开的重叠基因的数量。对 216 个重叠基因进行 GO 分析。P 值是使用单侧超几何测试计算的,未经矫正。e,中间可塑性状态富集基因程序在各物种的化学重编程细胞、肢体再生细胞和肢体发育细胞中的相对表达评分。数据是平均值±s.e.m。每个细胞群的细胞数在方法中显示。f,具有 LIN28A 或 SALL4 敲低的 hCiPS 细胞集落数。数据是平均值±标准差。n = 3(针对 SALL4 (shSALL4 2) 的短发夹 RNA)和 n = 4(其他样品)。使用双尾非配对 t 检验计算 P 值。g,具有 MSX1、MSX2 或 HOXB9 敲低的 hCiPS 细胞集落数。数据是平均值±标准差。n = 3。使用双尾非配对 t 检验计算 P 值。h,化学重编程和肢体再生后去分化过程中指定基因的相对表达动态。每个物种的胚胎肢芽中指定基因的表达用作对照。
有趣的是,GO分析表明,在这种中间可塑性状态下被激活的基因在肢体和附肢发育方面富集(图 2d 和扩展数据图 7b)。使用测序(scATAC-seq)分析转座酶可接近染色质的单细胞测定揭示了这些中间细胞的开放染色质状态,在与肢体发育相关的某些基因位点具有增加的可接近性(扩展数据图 6f、g、j 和 7c, d,g)。此外,最近的研究表明,成纤维细胞向多能祖细胞的去分化有助于轴突肢体再生过程中胚芽的产生。因此,我们将我们的 scRNA-seq 分析集中在比较我们处于中间可塑性状态的细胞与人类胚胎肢芽细胞和蝾螈肢体再生中的胚芽细胞,以及不能进行肢体再生的青蛙和小鼠细胞 29-31。结果表明,中间可塑性状态细胞被重新编程以获得发育中的人类肢体芽细胞的特征,类似于蝾螈肢体再生的情况,其中控制胚胎肢体发育的基因在去分化过程中被重新激活(图3c和扩展数据图7i) )。然而,在青蛙和小鼠中没有发现去分化,其中肢体组织在损伤后没有显示出胚胎基因表达程序的显著激活(图3c)。
接下来,我们通过搜索在阶段 II 结束时在中间可塑性细胞中打开和表达上调的基因来确定中间可塑性状态的基因调控程序(图 3d,扩展数据图 7j 和补充表 8)。我们接下来在肢体再生的背景下分析了可塑性中间体的基因调控程序。发现该程序在蝾螈肢体损伤后被激活以进行肢体再生,但在青蛙或小鼠(图 3e)中没有被激活,这些物种不能进行肢体再生。值得注意的是,该分析确定了一组基因,包括 LIN28A、SALL4、MSX1、MSX2 和 HOXB9(图 3b、d、h、扩展数据图 7i 和补充表 8),这些基因对于促进肢体发育和启动不同生物体的再生很重要22、25、26、32-34。LIN28A 和 SALL4 的敲低极大地损害了细胞增殖(扩展数据图 7k,l)和 II 期基因调控程序中其他关键基因的激活(扩展数据图 7m,n)。这些基因的单独敲低也损害了hCiPS细胞的产生(图3f)。重要的是,发育调节因子 MSX1、MSX2 和 HOXB9 在可塑性中间状态下被瞬时激活,但在 PS 细胞中不被激活,并且对于建立中间可塑性状态和诱导 hCiPS 细胞是必不可少的(图 3b、g、h 和扩展数据图 7o)。总之,这些结果表明在中间可塑性状态下存在类似再生的基因调控程序,这对于获得细胞多能性是必不可少的。
后期阶段的分子路线图
在第三阶段,scRNA-seq 和免疫荧光分析显示一组与胚外内胚层(XEN)相关的高表达基因(图 2c-e 和扩展数据图 8a、b、d-f)。我们还发现 OCT4+ 细胞从 XEN 样集落中出现(扩展数据图 8b-d,m)。此外,XEN 转录因子 SOX17 和 HNF1B 的敲低损害了 hCiPS 细胞的产生(扩展数据图 8g,h)。此外,使用与 XEN 相关的表面标记 EPCAM(扩展数据图 8i),我们在第三阶段结束时纯化了 EPCAM+ 细胞和 EPCAM- 细胞,并在第四阶段条件下培养纯化的细胞。我们发现 hCiPS 细胞是由 EPCAM+ 细胞诱导的,而不是由 EPCAM- 细胞诱导的(扩展数据图 8j)。伪时间分析和免疫荧光分析表明,晚期细胞逐渐从 XEN 样状态转变为多能状态(扩展数据图 8k-n)。我们发现类 XEN 状态的产生依赖于 LIN28A、SALL4、MSX1、MSX2 和 HOXB9 在之前的中间塑性状态中的激活(扩展数据图 8o,p)。我们还发现有效诱导 XEN 样菌落需要 616452 和 PD0352901(扩展数据图 8q),而XEN 样细胞中 OCT4 的激活需要 616452、VPA、DZNep 和 PD0352901(扩展数据图 8r),与它们对生成 hCiPS 细胞的重要作用一致(扩展数据图 1l)。总之,这些结果表明,XEN 样程序在后期桥接了多能性获取,与小鼠细胞的化学重编程一样9,10,35。
有趣的是,在第四阶段,我们发现原代 hCiPS 细胞集落高度表达naive多能性标志物(图 2c-e 和扩展数据图 9a-c)。此外,转录组和全局 DNA 甲基化分析还显示,原代 hCiPS 细胞与植入前阶段的上胚层细胞和人类naive PS 细胞相似,但不同于primed PS 细胞(扩展数据图 9d-f),表明 hCiPS 细胞在被维持为稳定的 hCiPS 细胞系之前转变为naive的多能性状态。
我们发现,在将原代菌落直接转移到先前报道的naive PS 细胞培养条件 36,37 后,可以捕获naive状态的 hCiPS 细胞。然而,这些细胞在报告的naive条件下长期培养后显示出不稳定的基因组完整性(数据未显示),这与先前公布的结果一致。因此,我们将我们的原代集落转移到 mTESR hPS 细胞培养基中,其中细胞显示出primed多能性的特征(扩展数据图 9g,h)。
总的来说,我们确定了人类化学重编程过程中的三个连续关键阶段:在早期阶段(第一阶段和第二阶段)获得类似再生的基因程序,XEN程序的激活(第三阶段),最后,建立一个naive的多能性网络(第四阶段)(扩展数据图9i)。
中间态的关键化学物质
图 4 |在早期阶段调节可塑性特征的关键小分子。a,在撤出单个化学物质后第一阶段结束时指定基因的表达。三个独立实验的代表。数据为平均值。n = 3。b,在指示的第二阶段条件下的细胞数。三个独立实验的代表。数据是平均值±标准差。n = 3。使用双尾非配对 t 检验计算 P 值。c,d,从第二阶段撤出单个化学物质后,第二阶段 (c) 和 hCiPS 细胞集落 (d) 的 SALL4+ 集落数。三个独立实验的代表。数据是平均值±标准差。n = 3。使用双尾非配对 t 检验计算 P 值。e,指定条件下的 DNA 甲基化水平。对于箱线图,中心线表示中位数,下铰链和上铰链分别表示第 25 和第 75 个百分位数,延伸线从最小值或最大值延伸到 1.5 倍四分位间距。f,点图显示在第二阶段撤出单个化学品后成纤维细胞和胚胎发育相关基因的表达模式。g,点图显示了在从阶段 II 中提取单个化学物质后,指示的 GO 术语中基因的基因表达水平、染色质可及性和 DNA 甲基化状态。WGBS,全基因组亚硫酸氢盐测序。h,i,在撤出 JNKIN8 后,对上调基因 (h) 和显着开放基因 (i) 的 GO 分析。P 值是使用单侧超几何测试计算的,未经矫正。j-l,在 II 期用 TNF 和 IL-1β 处理后 SALL4 阳性集落 (j)、总细胞 (k) 和 hCiPS 细胞集落 (l) 的数量。数据是平均值±标准差。n = 3 (j 和 k); n = 5 (l) 用于 II 期样品,n = 3 用于 +TNF 和 +IL-1β 样品。使用双尾非配对 t 检验计算 P 值。
我们的逐步化学重编程策略可以有效地调整人的体细胞可塑性,为剖析化学物质在重编程中的作用提供了一个平台。在第一阶段,我们发现移除CHIR99021,616452或TTNPB大大减少了Lin28a的激活,并抑制了体细胞程序的下调(图4A)。在第二阶段,我们发现c-Jun氨基末端激酶抑制剂JNKIN8是获得可塑性特征的关键小分子,包括SALL4(图4C和扩展数据图10A)和参与胚胎发育的基因的激活(图4f,g和扩展数据图10E)。ATAC-seq分析证实,JNKIN8对于阶段II结束时激活的基因的开放染色质状态是必不可少的(图4g,I和扩展数据图10F)。在第二阶段,移除JNKIN8极大地损害了细胞增殖(图4b,g)和SALL4和Lin28a双阳性细胞的频率(扩展数据图10B,c)。
为了确定JNKIN8如何调节中间塑性状态,我们在使用或不使用JNKIN8处理后的第二阶段进行了scRNA-seq分析。我们发现,在没有JNKIN8处理的情况下,包括肿瘤坏死因子和白介素1在内的促炎途径在细胞中显著富集(图4H)。此外,scATAC-seq分析还表明,在没有JNKIN8处理的情况下,这两条途径涉及的基因位点是开放的,这表明这些途径被激活(图4I)。我们通过在II期培养中加入肿瘤坏死因子和IL-1β进一步验证了这一结果,这极大地损害了可塑性特征的产生,包括SALL4(图4J)的激活和细胞增殖(图4K),以及随后对hCiPS细胞的诱导(图4L)。这些结果表明,JNK途径是通过调节促炎相关途径来重建人类体细胞可塑性的主要障碍。
我们还发现 5-氮杂胞苷(5-azacytidine)是诱导低甲基化状态所必需的(图 4e,g),包括与 XEN 和多能性程序相关的基因,这些基因将在 III 期和 IV 期被激活(扩展数据图 10g, h)。此外,CHIR99021、616452、TTNPB、JNKIN8 和 5-氮杂胞苷的单独去除极大地损害了 hCiPS 细胞的产生(图 4d 和扩展数据图 1j、k)。
这些结果证明了操纵内源性细胞途径和表观遗传靶点的小分子的化学协同作用,有效地将人类体细胞从紧密锁定的分化状态中解放出来(扩展数据图 4i)。
讨论
在这里,我们证明了小分子可以有效地将人类体细胞重新编程为在分子和功能上与hES细胞等效的PS细胞(图1和扩展数据图2-5)。这为临床级细胞制造提供了一种新的方法来产生患者特异性的PS细胞。小分子与基因组不整合,高度可控,易于优化、标准化和制造;因此,这种化学重编程方法有望以高度可控和易于标准化的方式开发治疗性重编程策略15。
我们发现的一个重要方面是,小分子可以通过化学诱导的去分化将受限的人类表观遗传格局解锁到可塑性状态。细胞脱分化是细胞可塑性建立的关键过程。在先前的直接谱系重编程的研究中,例如神经元和心肌细胞的生成,小分子改变了体细胞的身份,而不会诱导细胞去分化和增殖16-18,这一过程不太可能在整体水平上完全重新编程表观基因组。直接谱系重编程未能完全消除表观遗传记忆并使细胞延缓苍老恢复活力。相比之下,我们使用了一种去分化策略,在这种策略中,小分子诱导体细胞进入可塑性状态,从而解锁了限制的潜力,并允许进一步重新编程到人类PS细胞(扩展数据图9I和10I)。由于多能性诱导过程代表着体细胞的完全返老还童19,我们的化学方法有可能重新启动再生潜力并逆转人类细胞中与延缓苍老相关的缺陷。
我们还发现了诱导人类体细胞可塑性的新的分子靶点。重编程轨迹揭示了中间可塑性类群的存在,并确定了它们的基因程序,表达SALL4、Lin28a、Msx1、MSX2和HOXB9(图3b,d,h和扩展数据图7i,j),这些关键基因促进了不同物种的肢体发育和再生的启动22,25,26,32–34。这些可塑性细胞也一致地表现出类似于胚芽细胞在轴突再生29、30期间出现的去分化基因表达模式(图3C-e),这表明类似于再生的基因程序被激活。此外,发育调节因子的破坏损害了可塑性类群,因此阻止了重编程过程(图3F,g)。此外,ATAC测序和甲基化分析表明,这种可塑性状态具有开放的染色质状态,并在整体水平上减少了DNA甲基化(扩展数据图6f-j)。重要的是,我们发现抑制JNK途径对于通过抑制促炎基因诱导再生样程序是必不可少的(图4)。炎症水平与组织再生能力的水平有关,在不应期40、41期间,降低的促炎反应可能会恢复低等脊椎动物的再生能力。因此,JNK通路可能是研究人类再生的新靶点。我们的研究为人类细胞可塑性的调节提供了机制上的见解,并促进了再生药理学重编程策略的发展。
Data availability
All data are available in the Article and its Supplementary Information. Raw and processed next-generation sequencing datasets have been deposited at the NCBI GEO under accession numbers GSE178325 (scRNA-seq data), GSE178324 (scATAC-seq data), GSE176381 (bulk RNA-seq data), GSE178323 (bulk ATAC-seq data) and GSE178966 (whole-genome bisulfite sequencing data). The public datasets we used can be accessed under accession numbers GSE143753 (human limb bud data), GSE106269 (axolotl data), GSE165901 (frog data), GSE135985 (mouse data), GSE83765 (human naive pluripotency stem cell data) and GSE36552 (human embryo data) from the GEO, and E-MTAB-3929 (human embryo data) from ArrayExpress. Source data are provided with this paper.
Code availability
The computational methods used to generate results reported in this study are described in the Methods. Computer code files have been uploaded to GitHub (https://github.com/sajuukLyu/Guan_et_al._2022).


