诱导多能干细胞iPSC衍生视网膜“类器官”真正实现突触链接挽救失明
标签:
干细胞再生视网膜神经元已经不再稀奇,但想真正“重见光明”,神经元与大脑等的突触链接更为重要。《PNAS》(影响因子:11.205)的一篇研究表示,科学家们证实了人类多能干细胞 (hPSC) 衍生的视网膜类器官 (RO) 中功能性突触的存在,为失明性眼病迈向临床更进一步。
利用干细胞再生功能,科学家们已经能够实现视网膜神经元的再生。在众多眼病实验中,再生的视神经元能够实现恢复视力的功能,但却始终无法真正迈向临床,突触的链接是其主要阻碍。
我们都知道,视网膜和其他神经回路的正常运作需要神经元之间的突触接触,以往的视网膜“类器官”并未表现出突触的传递能力,而突触链接的形成才是视网膜神经元功能替代的必要步骤。
来自威斯康星大学麦迪逊分校的研究人员,通过钙成像间接显示了完整的人类多能干细胞 (hPSC) 衍生的视网膜类器官 (RO) 中功能性突触的存在。他们采用高度控制的、基于狂犬病病毒的单突触追踪分析来研究早期视网膜类器官培养物解离后的神经元重新连接。当然,他们的研究也为视网膜类器官衍生的视网膜神经元的突触可塑性提供了证据。
NO.1
重建突触与周围细胞成功“牵手”
Reconstruct synapse
治疗失明性眼病,除了利用新的视网膜神经元替换受损或延缓苍老退化的细胞之外,视网膜与大脑中的细胞形成突触链接,更是关键中的关键。
因为视网膜和大脑是通过突触(神经索尖端的微小间隙)进行交流,为了验证实验室视网膜类器官是否也具备像健康细胞一样携带感觉信息,研究人员需要证明他们可以形成突触。
研究者们使用一种改良的狂犬病病毒来识别可以形成相互通信方式的细胞。
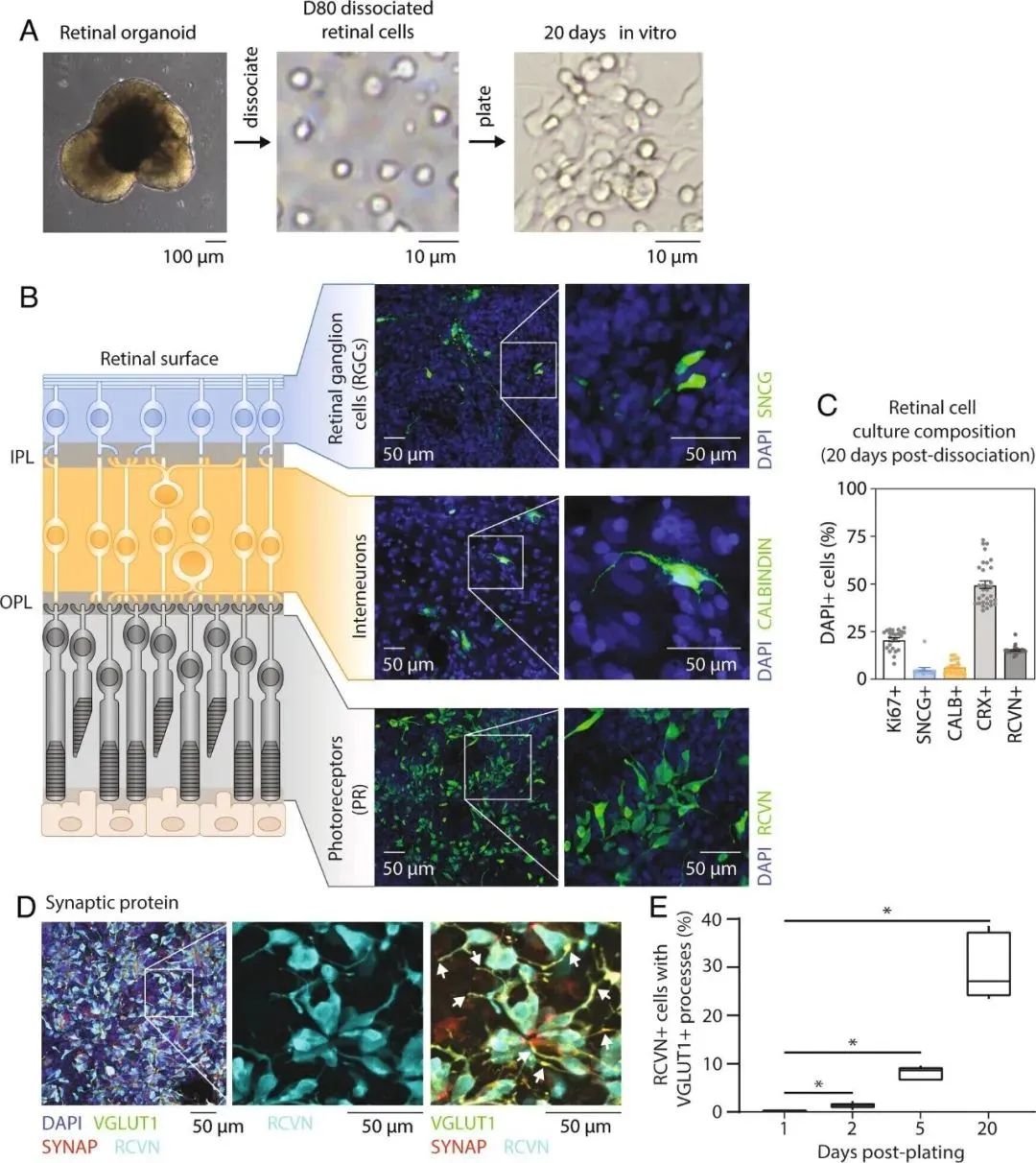
上图为连接来自人类多能干细胞的成对视网膜细胞的突触,证据来自一种经过修饰的狂犬病病毒感染的红色,该病毒从一个具有黄色细胞核的细胞穿过突触传递到一个只发出红色光的细胞。
他们将视网膜类器官分解成单个细胞,并用一周的时间来延长轴突并建立新的连接,将它们暴露在病毒中。
结果令他们惊讶,他们看到了许多用荧光颜色标记的视网膜细胞,这表明狂犬病感染已经通过相邻细胞之间成功形成的突触感染了一个细胞。
在确认存在突触连接后,研究人员又分析了所涉及的细胞,发现形成突触的最常见视网膜细胞类型是光感受器——视杆细胞和视锥细胞——它们在色素性视网膜炎和年龄相关性黄斑变性等疾病中也会丢失,还有在青光眼等视神经疾病中退化的视网膜神经节细胞。
图│ 分离的hPSC衍生RO培养物中的视网膜神经元多样性
这都足以说明,这些在培养皿中生长的称为光感受器的视网膜细胞与健康视网膜中的细胞一样,对不同波长和强度的光有反应,一旦它们与类器官中的相邻细胞分离,它们就可以向具有称为轴突的特征性生物线的新邻居伸出援手。
NO.2
干细胞“类器官”失明患者的新希望
Stem cell "organ like"
再生医学的出现,无疑为退行性眼病的治疗带来了新希望。利用干细胞衍生出具有功能性的视网膜神经元细胞,可以替换受损伤或延缓苍老的视觉细胞,让致盲性眼病患者实现“重见光明”,为这部分患者带来福音。
干细胞技术也不仅是眼科疾病建模的工具,诱导多能干细胞(iPSC)技术的出现,也为致盲性眼病带来众多可能的希望。
它不仅能够将任何细胞培育成类似胚胎形态的干细胞,还可以塑造干细胞的发育方向,而且无免疫原性,安全可靠,也是近年来再生医学领域里的科研热点,通过iPSC细胞编程技术,甚至不需要太长的等待时间,很快就能完成大量的细胞改造,变成你所需要的任何一种细胞类型,在临床上也得到了广泛应用,收获了科学家们和医学工作者们的认可。
在遗传性视网膜病变、青光眼、黄斑变性、糖尿病眼病等多项临床研究结果中证实,iPSC细胞技术已经应用于致盲性眼病的临床研究与治疗中,并取得了良好临床效果。
随着干细胞技术的发展,相信干细胞在致盲性眼病方面的研究将更加深入,帮助更多患者带来光明与希望。
除了致盲性眼病,干细胞技术已经覆盖了200多种疑难疾病的治疗,并展现出了卓越的疗效,在颠覆传统技术的同时,再生医学也将成为新世纪疾病治疗的新手段,为更多患者带来治疗选择,治愈希望。


